Home

SP8716 SP8718 SP8719
520MHz LOW CURRENT TWO-MODULUS DIVIDERS


SP8716 - Divided by 40/41
SP8718 - Divided by 64/65
SP8719 - Divided by 80/81
are 50mW programmable dividers with a maximum specified operating frequency of 520MHz over the temperature range -40 °C to + 85 °C.
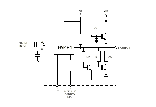
The signal (clock) inputs are biased internally and require to be capacitor coupled. The output stage is of an unusual low power design featuring dynamic pull-up, and optimised for driving CMOS. The 0 to 1 output edge should be used to give the best loop delay performance.
FEATURES
- DC to 520MHz Operation
- 40°C to +85°C Temperature Range
- Control Inputs and Outputs are CMOS Compatible




CB Radio Banner Exchange